南充师范学校
目录
返回首页 导航目录
  • 学校首页
  • 学校概况
    • 学校简介
    • 学校荣誉
    • 现任领导
    • 历任领导
    • 校园环境
    • 历史沿革
  • 新闻中心
    • 学校新闻
    • 通知公告
    • 媒体报道
    • 宣传图集
    • 宣传视频
    • 全景漫游
    • 联系我们
  • 组织机构
    • 党政办
    • 人事处
    • 宣教处
    • 教务处
    • 政教处
    • 总务处
    • 科研处
    • 招生就业处
    • 保卫处
    • 资助办
    • 工会
    • 团委
  • 教学教研
    • 教学活动
    • 教学成果
    • 教学计划
    • 教学融合
    • 课程改革
    • 教学诊改
    • 技能竞赛
    • 信息素养提升
  • 招生就业
  • 师资队伍
    • 教学名师
    • 教研组
  • 政策文件
    • 教育法律
    • 教育法规
    • 上级文件
    • 学校制度
  • 校园生活
    • 社团活动
    • 班团活动
    • 学生风采
    • 师生表彰
  • 校友总会
    • 校庆公告
    • 历届校友
    • 校友风采
    • 校友记忆
    • 校庆画册
    • 校友活动
组织机构
  • 党政办
    • 科室职责
    • 科室干部
    • 科室动态
  • 人事处
    • 科室职责
    • 科室干部
    • 人事制度
    • 科室动态
  • 宣教处
    • 科室职责
    • 科室干部
    • 科室动态
  • 教务处
    • 科室职责
    • 科室干部
    • 科室动态
  • 政教处
    • 科室职责
    • 科室干部
    • 科室动态
  • 总务处
    • 科室职责
    • 科室干部
    • 科室动态
  • 科研处
    • 科室职责
    • 科室干部
    • 科室动态
  • 招生就业处
    • 科室职责
    • 科室干部
    • 科室动态
  • 保卫处
    • 科室职责
    • 科室干部
    • 科室动态
  • 资助办
    • 科室职责
    • 科室干部
    • 科室动态
  • 工会
    • 科室职责
    • 科室干部
    • 科室动态
  • 团委
    • 科室职责
    • 科室干部
    • 科室动态
热点新闻
2025-10

我校召开10月份校园安全暨校园餐工作联席会

2025-10

南充市老年诗词学会“中华诗词进校园”活动在我校开展首讲

2025-09

从“融”前行 向“新”而生——南充市中等职业技术学校召开第一次教职工大会

2025-09

2024年度四川省南充师范学校部门决算公开

2025-09

南充师范学校2025级新生入学须知

2025-08

新学期,12项安全提示请收好!

2025-08

返校倒计时丨这份收心指南请收好

您的位置: 组织机构 总务处 科室动态

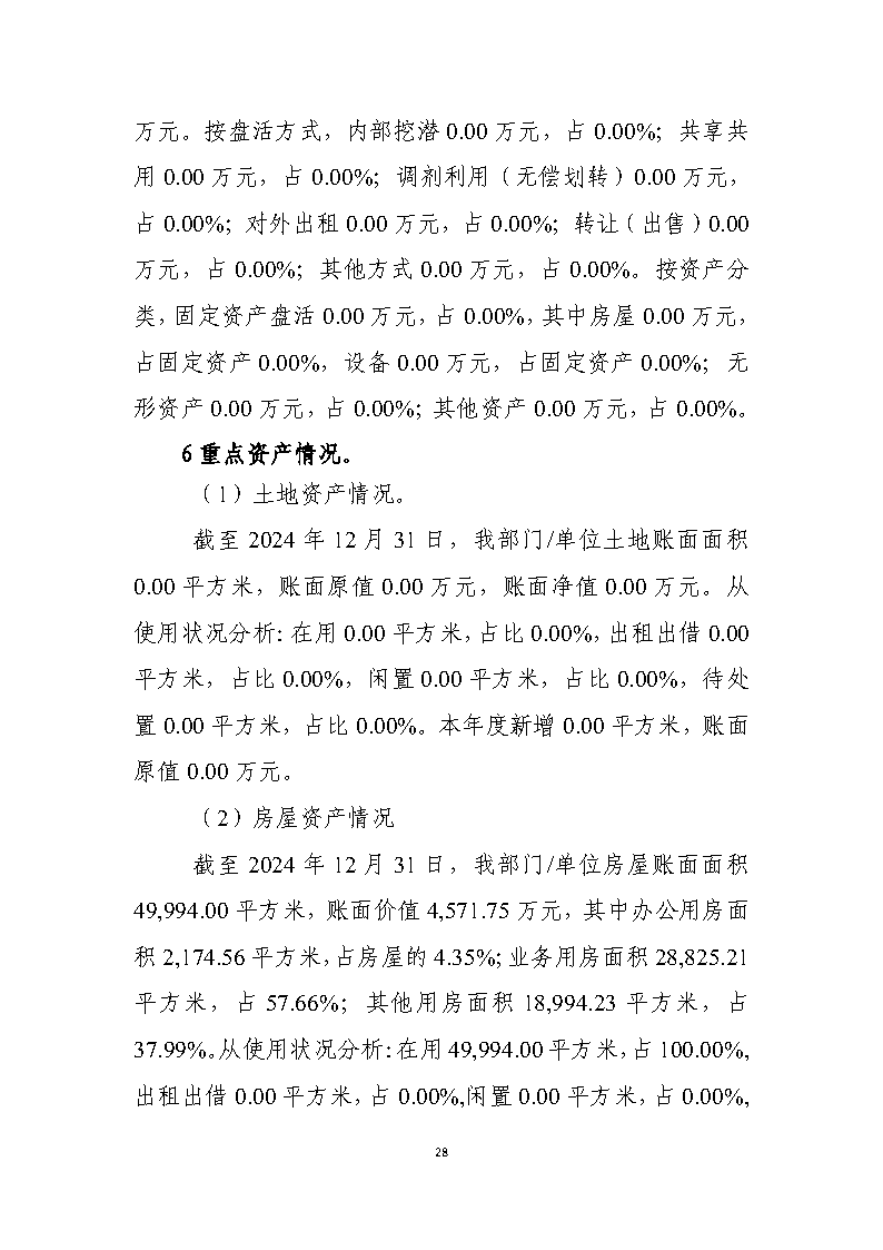
2024年度四川省南充师范学校部门决算公开

发布时间:2025-09-29浏览量:


上一篇: 国管局关于2025年公共机构节约能源资源工作安排的通知
下一篇: 我校召开10月份校园安全暨校园餐工作联席会
友情链接:
中华人民共和国教育部四川教育网中国教育在线南充教育网南充教育科研网
地址:四川省南充市高坪区龙门镇华龙北路60 电话:0817-3594999 南公信安(备)51130030374127 蜀ICP备16014206号-2
版权所有:四川省南充师范学校 技术支持:成都依能科技股份有限公司 建议使用IE10及以上版本浏览器浏览,推荐分辨率:1920*1080